国家院校代码:13256
湖北招生代码:C237
招生首页
乐动平台
招生政策
招生章程
招生计划
历年招生
专业介绍
新生指南
学校首页
当前位置:
首页
招生快讯
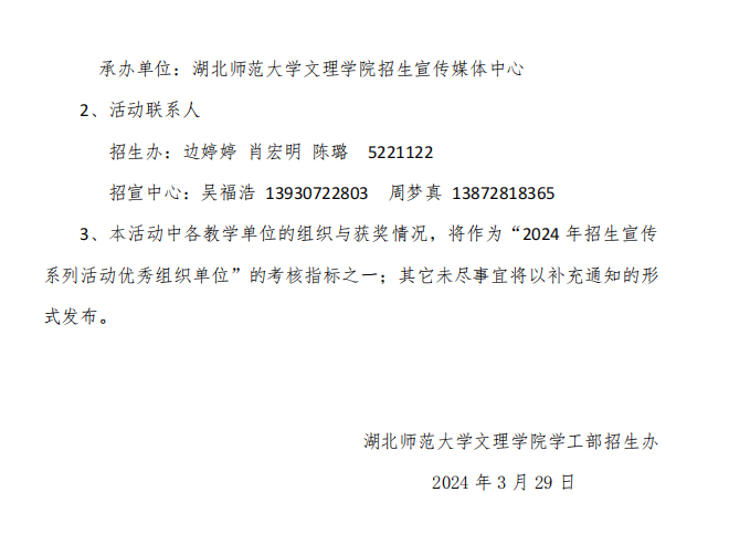
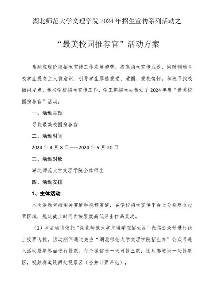
乐动平台 2024年招生宣传系列活动之 “最美校园推荐官”活动方案
发布者:文理学院
发布时间:2024-04-03
作者:边婷婷
浏览次数:
1043
2024年招生宣传 最美校园推荐官 活动方案.pdf
乐动平台
|
球友会网_球友会(中国)
|
九州官方网站
|
安博官方网页版
|
千亿手机官方网站_千亿(中国)
|
千亿手机平台_千亿(中国)
|
球友会平台
|
球友会官方网站
|
球友会官方网页版
|